2026-03-30 09:59:15
来源: 浙江发布 金华发布

为加快推进实体经济与数字经济深度融合,推进制造业数字化转型,省经信厅、省财政厅联合组织开展2026年度生产制造方式转型(制造业数字化转型)示范项目申报。
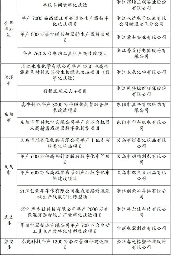
日前,经企业自主申报、地方审核推荐、部门初审、专家评审和网上公示等程序,2026年度生产制造方式转型(制造业数字化转型)示范项目正式出炉。其中,金华15个项目入选,入选数量居全省首位。一起了解↓↓
浙江省2026年度生产制造方式转型
(制造业数字化转型)示范项目清单
(金华部分)


(点击图片看大图)
据悉,单个项目最高可获得省级资金补助200万元,省级补助资金在2026年省工业与信息化发展财政专项资金中下达。
更多资讯请关注金彩云
凡注有"金华新闻网"或电头为"金华新闻网"的稿件,均为金华新闻网独家版权所有,未经许可不得转载或镜像;授权转载必须注明来源为"金华新闻网",并保留"金华新闻网"的电头。